重磅!国家三部门联合发布《消防产品质量安全全链条整治工作方案》
栏目:政策法规 发布时间:2025-10-25

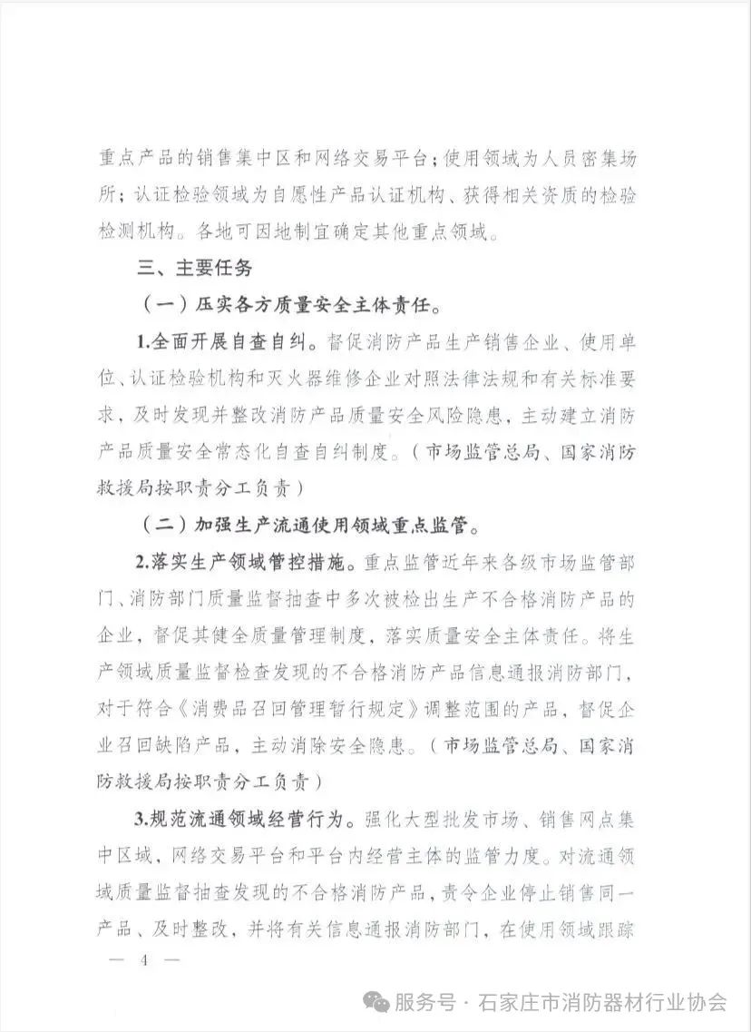
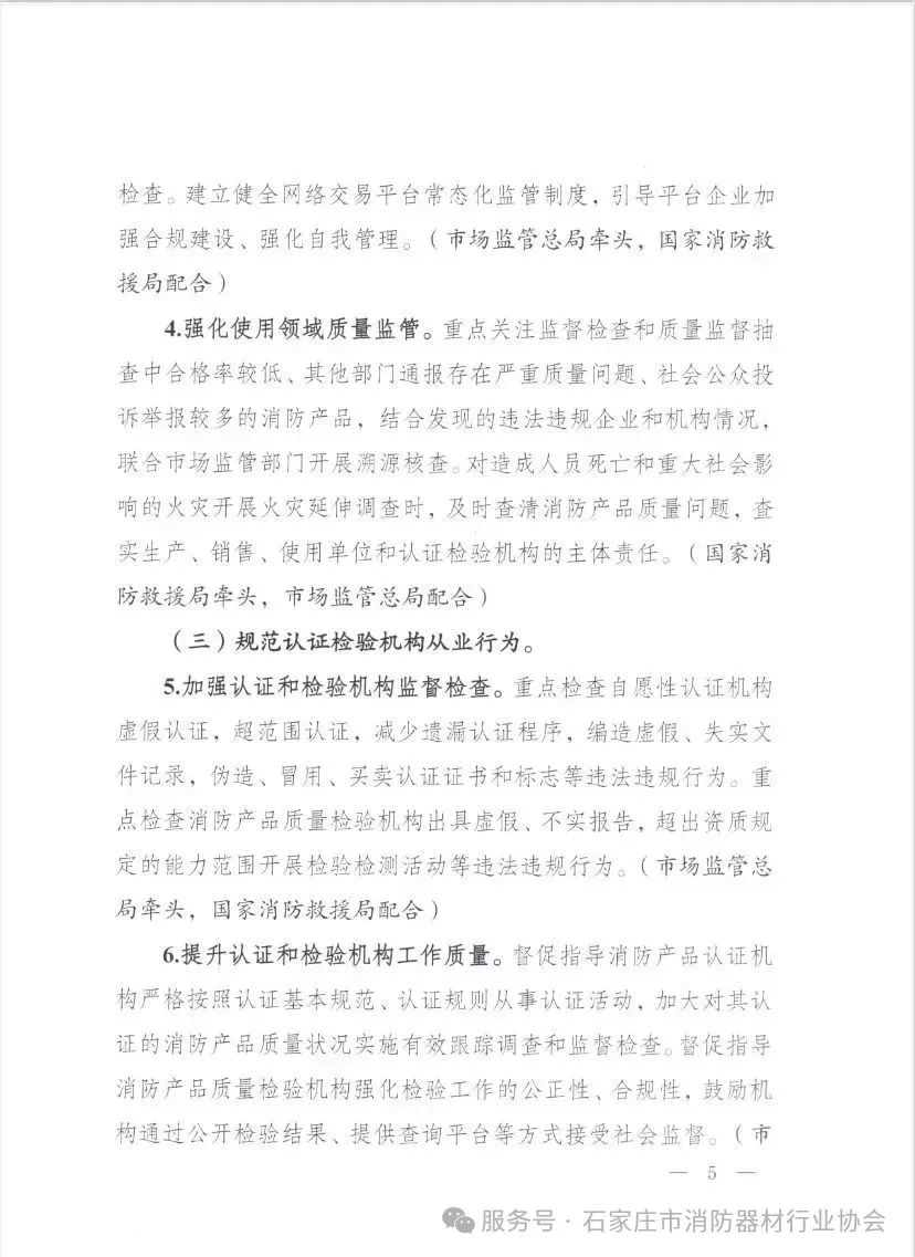
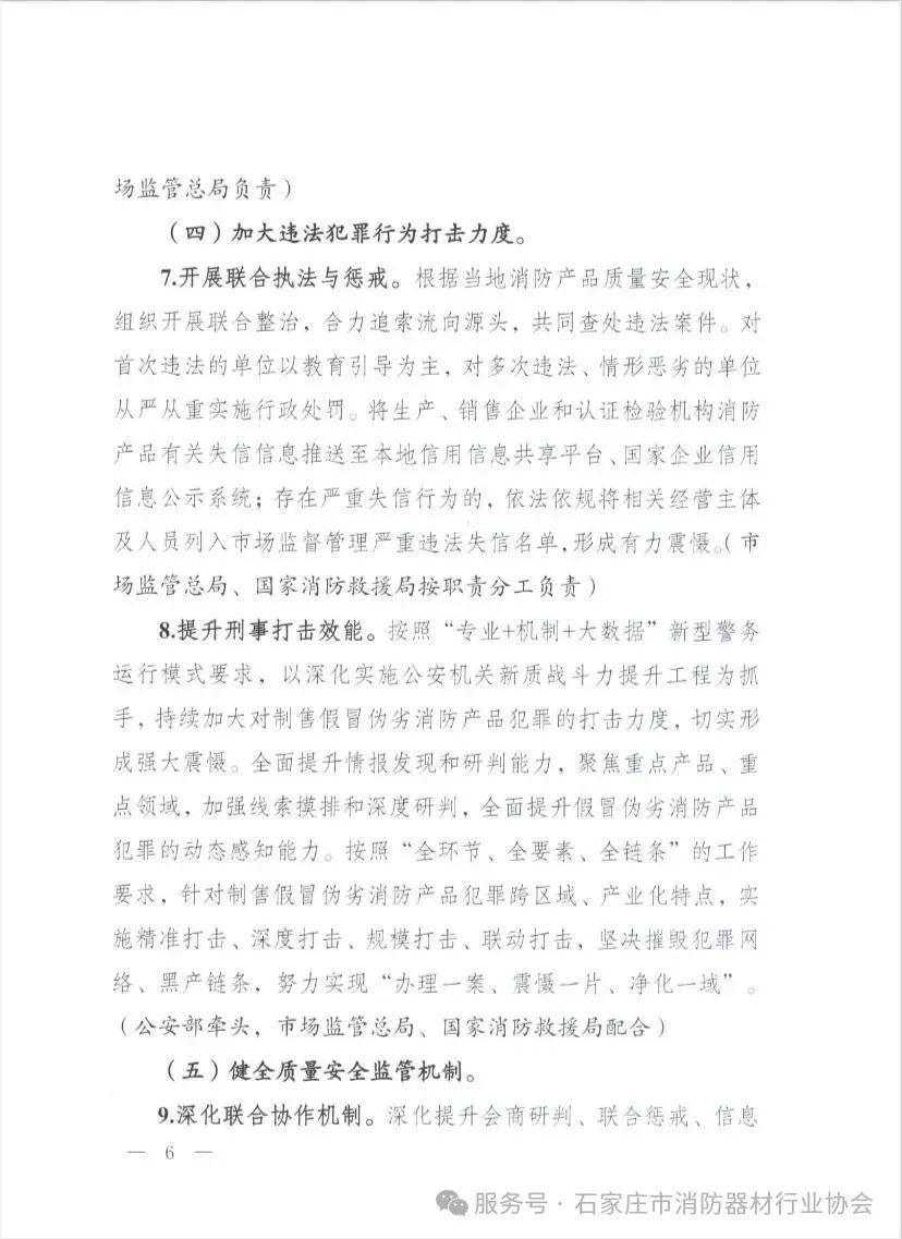
     2025年7月11日,国家消防救援局、公安部、市场监管总局联合发布了《消防产品质量安全全链条整治工作方案》,方案安排各地于7月统一部署整治工作,营造声势;7月至11月督促各方自查自纠,全面开展整治,严打违法犯罪行为;11月至12月,纵深推进整治,固化完善全链条监管长效机制,梳理总结典型经验和创新做法。

重磅!国家三部门联合发布《消防产品质量安全全链条整治工作方案》(图1)

重磅!国家三部门联合发布《消防产品质量安全全链条整治工作方案》(图2)

重磅!国家三部门联合发布《消防产品质量安全全链条整治工作方案》(图3)

重磅!国家三部门联合发布《消防产品质量安全全链条整治工作方案》(图4)

重磅!国家三部门联合发布《消防产品质量安全全链条整治工作方案》(图5)

重磅!国家三部门联合发布《消防产品质量安全全链条整治工作方案》(图6)

重磅!国家三部门联合发布《消防产品质量安全全链条整治工作方案》(图7)

重磅!国家三部门联合发布《消防产品质量安全全链条整治工作方案》(图8)

重磅!国家三部门联合发布《消防产品质量安全全链条整治工作方案》(图9)

重磅!国家三部门联合发布《消防产品质量安全全链条整治工作方案》(图10)